| Issuing Agency: | Ministry of Agriculture | |
| Incumbent Office Name: | Pesticides Control Board | |
| Address: |
Pest Control Board Address: Bvumbwe, Malawi City of Malawi |
|
| Fax: | ||
| Email: |
|
|
| Website: | ||
| Phone: |
|
|
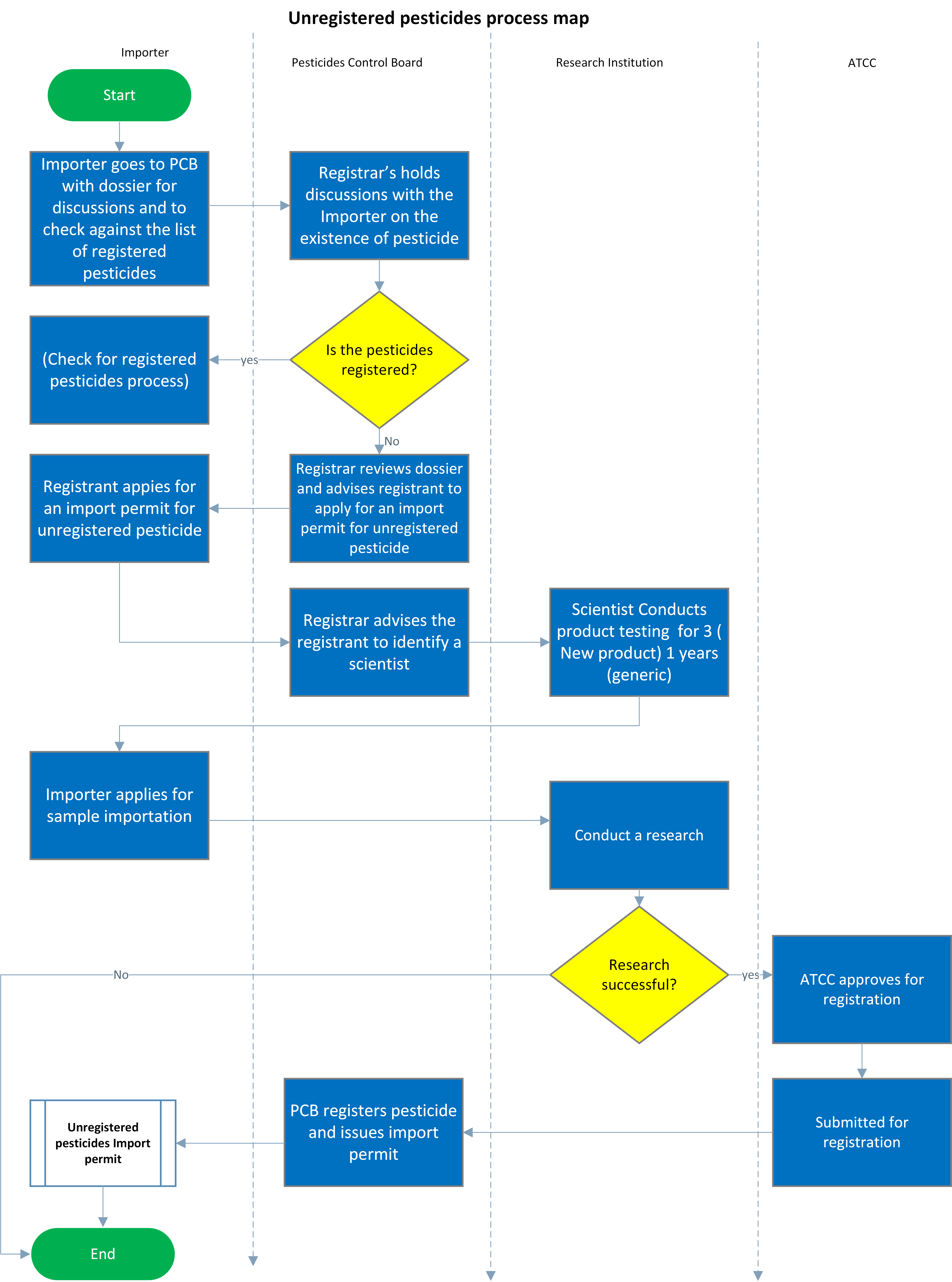
| Steps | Description | Required Documents |
| 1 | The interested party (registrant or his agent) comes to PCB and holds discussions with the registrar's office to check for the existence of the pesticide in question or if it has any issues in the country | |
| 2 | The dossier is reviewed by the registrar and the registrant is advised to apply for an import permit for the unregistered pesticide. | |
| 3 | The agent/ prospective registrant is advised to discuss with any research institution to identify a scientist to test his product for 3 (new product) or 1 year (generic) | |
| 4 | The registrant / importer applies for importation of a sample (2kg for dust and 1 liter for liquid) for research using a form of unregistered pesticide. | |
| 5 | Once research has completed ATCC needs to approve . If approved can be submitted for registration, if not approved - no registration |
Process Map

Forms
| # | Title | Description | Issued By | File |
|---|---|---|---|---|
| 1 | Application for Permit to Import, Manufacture and use unregistered Pesticides | Permit to Import, Manufacture and use unregistered Pesticides | Pesticides Control Board | |
| 2 | Harmonised Application Form for Pesticide Registration in search Countries | Harmonised form for pesticide registration in search countries | Pesticides Control Board |
Measures
| # | Name | Description | Measure Type | Agency | Comments | Legal Document | Validity To | Measure Class |
|---|---|---|---|---|---|---|---|---|
| 1 | Permit requirement to import un registered pesticides. | Unregistered pesticides can be imported only where one has an import permit issued for the purpose of analysis, registration or research, or under a pest emergency permit. | Export Technical Measures | Pesticides Control Board | None | Pesticides Act (35:04) | 9999-12-31 | Good |
Have you found this information useful ?
Please share your feedback below and help us improve our content.
Please share your feedback below and help us improve our content.