Issuing Agency: Department of Animal Health and Livestock Development
Incumbent Office Name: Department of Animal Health and Livestock Development
Address: Private Bag 2096
Lilongwe
Malawi.
Fax:  (+265) 1 751 349
Email:
juliuschulu09@gmail.com
Website:
Phone:
0991277492
 

 

Procedure Steps  Description Required Documents
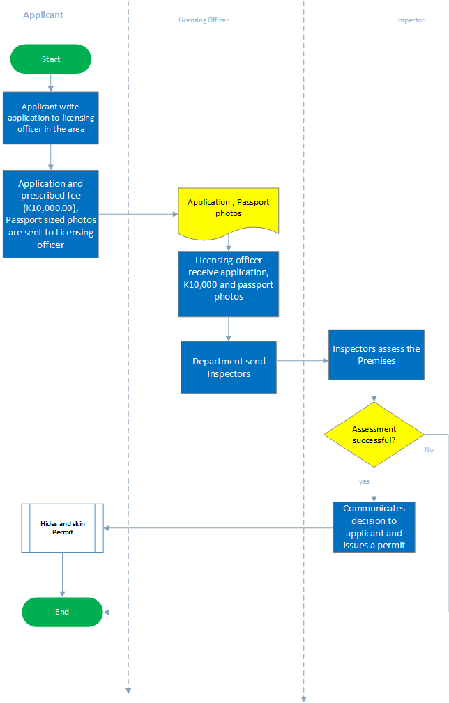
1 The application is made to the licensing officer of the area in which applicants’ premises are situated  
2 The application is supposed to be in the English language  
3  It must be in the  form set out in the First Schedule  
4

Every application needs to be accompanied
a. by the prescribed fee (K10,000.00);
b. It must also be accompanied by four passport sized photos of the applicant;
c. The applicant needs to sign one photograph  on the back;
d. The signature of the applicant need to be attested by a person of standing known to the licensing officer and considered by him to be a reputable person;

e. The Application form is then handed in to the licencing officer.

 
5 An inspector may be sent to inspect the premises if the applicant intends to process the skin and hides.  
6 The information prescribed by the Applicant is validated.  
7 The buyer’s licence is issued to the buyer in duplicate. One copy that is in the form set out in the Second Schedule and one copy in the form set out in the Third Schedule.  


Forms
# Title Description Issued By File
1 Application Form for Export Licence Application for export licence under control of goods act Ministry of Trade and Industry DOCX
2 Application For Buyers License Skin and Hides Application For Buyers License Skin and Hides Natural Resources Department PDF
3 Application for Exporters License Skin and Hides Application For Exporters License Skin and Hides Ministry of Natural Resources PDF
4 Export Certificate for Hides or Skins Export Certificate for Hides or Skins Ministry of Natural Resources PDF
5 Export License Skin and Hides Export License Skin and Hides Ministry of Natural Resources PDF
6 Skin and Hides Buyer's Licence Skin and Hides Buyer's Licence Ministry of Natural Resources PDF
Measures
# Name Description Measure Type Agency Comments Legal Document Validity To Measure Class
1 Requirement of Hides and Skin Export Certificate. An exporter needs to obtain an export certificate certifying that the hides or skins to be exported have been prepared in accordance with the law. Export Registration requirements Ministry of Trade and Industry None Hides and Skins Trade Act 9999-12-31 Good
Have you found this information useful ?
Please share your feedback below and help us improve our content.