Issuing Agency: Department of Animal Health and Livestock Development
Incumbent Office Name: Department of Animal Health and Livestock Development
Address: Private Bag 2096
Lilongwe
Malawi.
Fax: (+265) 1 751 349
Email:  
juliuschulu09@gmail.com 
Website:  
Phone:                     
991277492
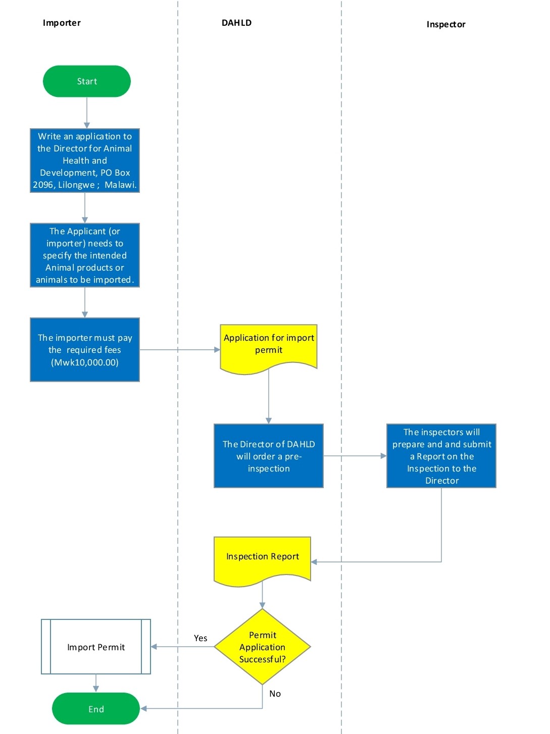
Procedure Steps  Description Required Documents
1 Apply to the Director for Animal Health and Development, PO Box 2096, Lilongwe ;  Malawi.  
2 The Applicant (or importer) needs to specify the intended Animal products or animals to be imported  
3 The importer must pay the  required fees (Mwk10,000.00).  
4 The Director of DAHLD will order a pre-inspection where a background check is done on the disease outbreaks from the exporting country. Third world countries are even allowed to send their inspectors when the exporting country is a developed country .  
5 The inspectors will prepare and and submit a Report on the Inspection to the Director.  
6 Issuing the permit  
7 The communication is usually made through email or phone call.   

Process Map

 

Forms
# Title Description Issued By File
1 Import Permit For Importation of Animals and Animal By- Products import Permit For Importation of Animals and Animal by- products Control of Diseases Act Department of Animal Health (DAHLD) PDF
Measures
# Name Description Measure Type Agency Comments Legal Document Validity To Measure Class
1 Prohibition of importation of animals Prohibition of importation Livestock and by-products thereof in Zimbabwe because of presence of Foot and Mouth Disease diseases. Prohibition Department of Animal Health (DAHLD) Prevention of introducing a specific disease prevalent in a specific foreign country. Control and Diseases of Animals Act (66:02) 9999-12-31 Good
Have you found this information useful ?
Please share your feedback below and help us improve our content.