Issuing Agency: Ministry of Industry, Trade and Tourism
Incumbent Office Name: Ministry of Industry, Trade and Tourism
Address: Ministry of Industry, Trade and Tourism
P.O. Box 30366
City Centre
Lilongwe
Malawi
Fax:  +265 (0) 1 770 680
Email: malawi.tradeportal@moit.gov.mw / mtp@moit.gov.mw
Website: http://www.moit.gov.mw
Phone: +265 (0)  1775 618

 

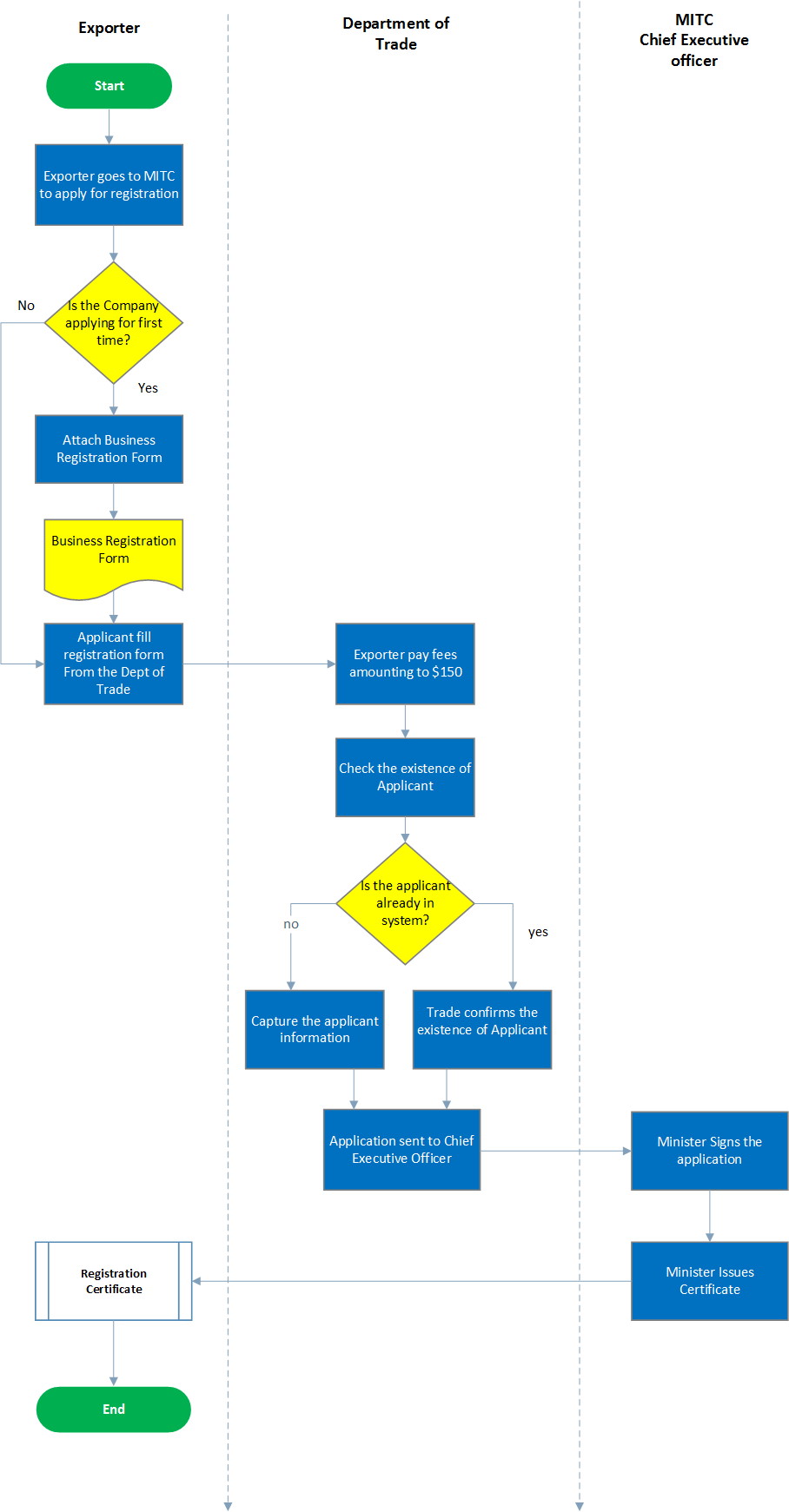
Procedure Step Description
1 An exporter should go to the Malawi Investment and Trade Centre (MITC) Chief Executive Officer.
2 If a company applying for the first time, a Business Registration Form should be attached.
3 The applicant is given a registration form at the Department of Trade, which the Applicant must fill.   
4 The exporter will then be directed to the Accounts office where the exporter will pay fees amounting to $150.
5 The Department of trade will then cross check if the Applicant is already in the system or should have a new entry to avoid duplications.
6 The application is sent to the Chief Executive Officer to be signed.
7 The exporter can collect a certificate after five days.
8 Copies of letters are sent to Reserve Bank of Malawi, Malawi revenue Authority, Ministry of Industry, Trade and Tourism  and the Applicant notifying the issuance of the certificate,

 

Process Map

 

Forms
# Title Description Issued By File
1 Export Incentive Application for Registration As an Exporter of Products of Malawi Form Export Incentive Application for Registration As an Exporter of Products of Malawi Form Malawi Investment and Trade Centre PDF
Measures
# Name Description Measure Type Agency Comments Legal Document Validity To Measure Class
1 Export Incentives- registration requirement An exporter requires a certificate of registration to benefit incentives. Export Registration requirements Malawi Investment and Trade Centre The Council has the right of recalling an enterprise to probe more information for the benefit and consideration of the application. Export Incentives Act (39:04) 9999-12-31 Good
Have you found this information useful ?
Please share your feedback below and help us improve our content.