| Issuing Agency: | Department of Animal Health and Livestock Development. (DAHLD) | |
| Incumbent Office Name: | Department of Animal Health and Livestock Development. (DAHLD) | |
| Address: |
|
|
| Email: | juliuschulu09@gmail.com | |
| Phone: | 0991277492 |
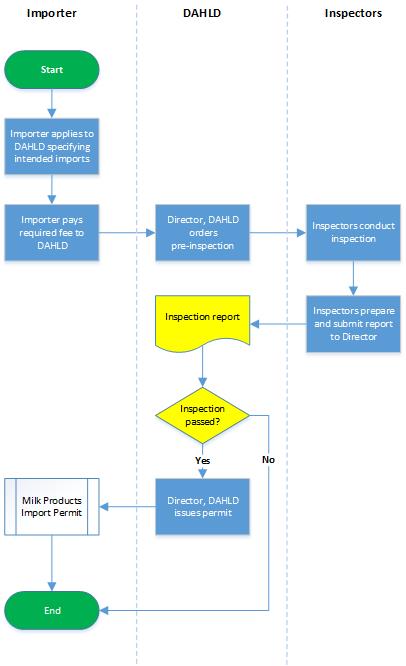
| Procedure Step | Description | Required Documents | |
| 1 |
|
||
| 2 | The importer must specify the intended import. | ||
| 3 | The Importer must pay required fees which is k10,000.00. | ||
| 4 | Pre-inspection of the milk by DAHLD inspectors. | ||
| 5 | The report on inspection is furnished to the Director of DAHLD. | ||
| 6 | The permit is issued. |
PROCESS MAP

Forms
| # | Title | Description | Issued By | File |
|---|---|---|---|---|
| 1 | Application for Import Licence | Application Form for Import Licence | Ministry of Trade and Industry | DOCX |
| 2 | Milk Import Permit | This is a permit that is acquired when one intends to import milk. | Department of Animal Health (DAHLD) |
Measures
| # | Name | Description | Measure Type | Agency | Comments | Legal Document | Validity To | Measure Class |
|---|---|---|---|---|---|---|---|---|
| 1 | Permit import milk and milk products. | An importer needs a permit to import milk or milk products into Malawi. | Export Permit Requirement | Department of Animal Health (DAHLD) | Prevention of diseases to animals and for Public Health reasons. (controling diseases to humans). | 9999-12-31 | Good |
Have you found this information useful ?
Please share your feedback below and help us improve our content.
Please share your feedback below and help us improve our content.