| Issuing Agency: | Pharmaceutical, Medicines and poisons Board of Malawi |
| Incumbent Office Name: | Pharmaceutical, Medicines and poisons Board of Malawi |
| Address: |
Pharmacy, Medicines, and poisons Board |
| Fax: | 2651759624 |
| Email: | cchulu@pmpb.mw |
| Website: | www.rrfa.co.za/malawi |
| Phone: | 2651772428 |
| Procedure Step | Description | Required Documents |
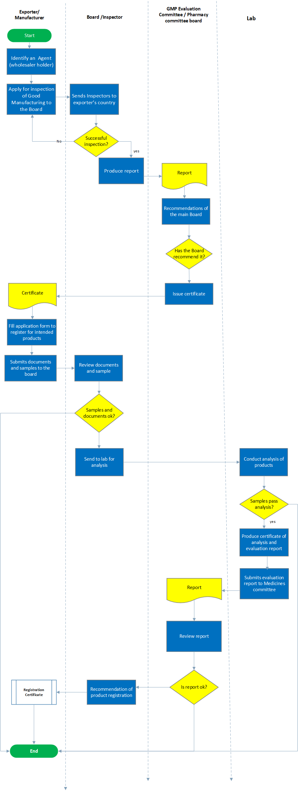
| 1 | Exporter /Manufacturer has to register with the board in order to export into Malawi . | |
|
Registration of the Exporter/Manufacturer. (a) Identify an Agent in Malawi who is the wholesaler holder (Pharmaceutical wholeseller). (b) Apply for the inspection of Good Manufaturing practices to the Board in Malawi(GMP). (c) The board sends inspectors to the exporting country(the Applicant) and makes a report on the standard used in manufacturing the medicines. (d) The written report is sent to the GMP Evaluation Committee,and thereafter to the Pharmacy Committee of the Board. (e) Upon noting that all procedures were complied with, the Pharmacy Committee, certifies the report recommends it to the Main Board which certifies the validity of the certificate to export into Malawi to be issued and the duration. (f) The exporter can register the specific medicines he intends to export (This is a must as only registered medinecs can be imported into Malawi). The process of product registration ia as follows
(i) The applicant applies for a registration of the products that the manufaturer intends to export by filling in an application form for product license (ii) The application should state that Malawi has a suitble Market for the products
(iv) Reviews are made to the documents and samples of the products accompanying the application and where the board is satisfied with the documention, the product samples are sent to the labs in Malawi. |
||
| (i) The labs produce a certificate of analysis once the analysis has been conducted and this report and the evaluation report is subtted to Medicines Committee. | ||
| (j) Where the Committee is satisfied with the results, it recommends products to the board for registration on the Medicines list in Malawi. | ||
PROCESS MAP

| # | Title | Description | Issued By | File |
|---|---|---|---|---|
| 1 | Manufacturing Inspector Form No. 17 | Manufacturing Inspector Form No. 17 under Pharmacy, Medicines and Poisons Regulations | Cotton Council | |
| 2 | Wholesale Inspection Report Form 18 | Wholesale inspection Report | Malawi Bureau of Standards | |
| 3 | Form No. 9. Product Licence | Product Licence under under Pharmacy, Medicines and Poisons Act. | Poisons Board of Malawi |
| # | Name | Description | Measure Type | Agency | Comments | Legal Document | Validity To | Measure Class |
|---|---|---|---|---|---|---|---|---|
| 1 | Medicine export licences | Any person exporting any medicinal product into malawi must apply for a product licence. | Licensing Requirement | Poisons Board of Malawi | To make sure that the manufacturer is able to meet the required medicinal standards. | Pharmacy, Medicines and Poisons Act (35:01) | 9999-12-31 | Good |
Please share your feedback below and help us improve our content.