| Issuing Agency: | Ministry of Industry, Trade and Tourism |
| Incumbent Office Name: | Ministry of Industry, Trade and Tourism |
| Address: |
Ministry of Industry, Trade and Tourism P.O. Box 30366 City Centre Lilongwe Malawi |
| Fax: | +265 (0) 1 770 680 |
| Email: | malawi.tradeportal@moit.gov.mw / mtp@moit.gov.mw |
| Website: | http://www.moit.gov.mw |
| Phone: |
+265 (0)1 775 618
|
| Procedure Step | Description | Required Documents |
| 1 |
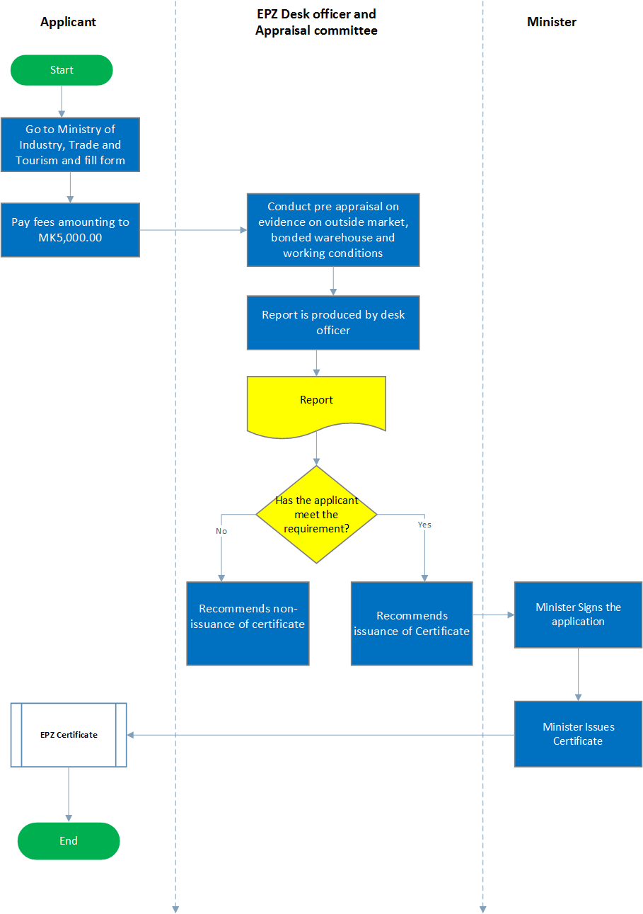
A company intending to obtain the export Enterprise certificate should go to the Ministry of Industry, Trade and Tourism and meet the EPZ Desk officer.
|
|
| 2 |
Get and fill an application form.
|
|
| 3 |
Pay fees amounting to MK5000.00
|
|
| 4 |
A Pre Appraisal will be conducted whereby a team consisting of MRA officials, Ministry of Industry, Trade and Tourism official, and Labor Department officials will visit the company premises
|
|
| a. The ministry of Industry, Trade and Tourism is interested in evidence that the company has market outside Malawi. | ||
| b. The MRA is interested whether the company has a bonded warehouse | ||
| c. The Labor Department is interested in the working conditions of the employees of the company. | ||
| 5 | Upon conducting the Pre Appraisal, the Secretariat (EPZ desk officer) comes up with a report which is discussed at the EPZ Appraisal committee meeting. | |
| 6 | The Appraisal Committee meets and if the company meets prescribed requirement the committee recommends issuance of the certificate to the minister, where the company does not meet requirements the committee also recommends non issuance for the certificate. | |
| 7 | A certificate is issued by the minister. | |
| 8 | Immediately the decision is made , the chairperson of the EPZ Appraisal committee writes the company communicating the decision | |
| 5 | The certificate will be given within 5 working days. |
Process Map

Forms
| # | Title | Description | Issued By | File |
|---|---|---|---|---|
| 1 | EPZ Application Form-MoIT | EPZ application form-MoIT | Malawi Investment and Trade Centre |
Measures
| # | Name | Description | Measure Type | Agency | Comments | Legal Document | Validity To | Measure Class |
|---|---|---|---|---|---|---|---|---|
| 1 | Export Processing Zone- certification requirement | A company shall require a certificate to manufacture or provide an export product. | Licensing Requirement | Ministry of Trade and Industry | To enforce national standards for products, To enforce national standards for products, commodities, materials, services, practices, and operations and to promote adoption of such standards. The definitions of the terms 'export' and 'manufacture' will be taken from the Customs and Excise Act. | Export Processing Zone Act (39:06) | 9999-12-31 | Good |
Have you found this information useful ?
Please share your feedback below and help us improve our content.
Please share your feedback below and help us improve our content.